山东三鑫房地产不动产资产评估咨询有限公司
0531-86129898
新闻专栏
通知公告 您的位置:首页>>新闻专栏>>通知公告
济南市人民政府关于修改《济南市城市基础设施配套费征收使用管理办法》的通知
2026-01-06 60 返回列表

济南市人民政府关于修改《济南市城市基础设施配套费征收使用管理办法》的通知

各区县人民政府,市政府各部门(单位):

为深入实施工业强市战略,进一步优化全市营商环境,根据《山东省行政规范性文件制定和监督管理办法》等规定,经研究,决定对《济南市人民政府关于印发济南市城市基础设施配套费征收使用管理办法的通知》(济政发〔2023〕14号)部分内容作出如下修改:

将第七条修改为:“城市基础设施配套费按照房屋建设项目总建筑面积计收,工业(含仓储物流)项目征收标准为50元/平方米,非工业项目征收标准为246元/平方米。

已开征小城镇城市基础设施配套费的长清区、章丘区、济阳区、莱芜区、钢城区、平阴县、商河县相关区域内的建设项目,按照房屋建设项目总建筑面积计收,工业(含仓储物流)项目城市基础设施配套费征收标准为25元/平方米,非工业项目征收标准为123元/平方米。”

决定修改的行政规范性文件内容,自2026年1月1日起施行,有效期至2028年12月31日。本通知施行前,符合城市基础设施配套费缴纳条件且已办理施工许可证的建设项目仍按原征收标准执行。

 

附件:济南市城市基础设施配套费征收使用管理办法(根据《关于修改〈济南市城市基础设施配套费征收使用管理办法〉的通知》修改) 

 

济南市人民政府

2025年12月29日

(联系电话:市住房城乡建设局财务审计处,51705595)

(此件公开发布)

 

附件

JNCR-2023-0010007

 

济南市城市基础设施配套费征收使用管理办法

(根据《关于修改〈济南市城市基础设施配套费征收使用管理办法〉的通知》修改)

 

第一条 为规范我市城市基础设施配套费的征收、使用和管理,保障城市基础设施建设,根据《中华人民共和国预算法》《财政部关于印发〈政府性基金管理暂行办法〉的通知》(财综〔2010〕80号)以及《山东省财政厅关于进一步规范城市基础设施配套费有关事项的通知》(鲁财税〔2023〕1号)等相关规定,结合我市实际,制定本办法。

第二条 济南市行政区域内城市基础设施配套费的征收、使用和管理适用本办法。

第三条 城市基础设施配套费是人民政府向城镇规划建设用地范围内的新建、扩建和改建工程项目强制征收的,用于建筑区划红线外城市道路、桥梁、绿化、环卫、供水、供气、供暖等相关城市基础设施建设的政府性基金。

第四条 凡在本市城镇规划建设用地范围内新建、改建、扩建各类房屋建设项目的单位和个人,均应依据本办法缴纳城市基础设施配套费。

第五条 城市基础设施配套费属于政府非税收入,执行“收支两条线”规定,纳入政府性基金预算管理。

第六条 各级财政部门负责城市基础设施配套费收支管理工作。

市住房城乡建设部门负责历下区、市中区、槐荫区、天桥区、历城区城市基础设施配套费征收工作;其他区县(功能区)原则上由住房城乡建设部门负责本区域内城市基础设施配套费征收工作。

第七条 城市基础设施配套费按照房屋建设项目总建筑面积计收,工业(含仓储物流)项目征收标准为50元/平方米,非工业项目征收标准为246元/平方米。

已开征小城镇城市基础设施配套费的长清区、章丘区、济阳区、莱芜区、钢城区、平阴县、商河县相关区域内的建设项目,按照房屋建设项目总建筑面积计收,工业(含仓储物流)项目城市基础设施配套费征收标准为25元/平方米,非工业项目征收标准为123元/平方米。

第八条 建设单位或个人应在领取建筑工程施工许可证前缴纳城市基础设施配套费。

逾期不缴或未足额缴纳城市基础设施配套费的,住房城乡建设部门按照《财政违法行为处罚处分条例》(国务院令第427号)等相关规定予以处理。

第九条 城镇老旧小区等已建成的项目不属于城市基础设施配套费的征收范围。

未取得房屋不动产权证书的项目,不属于上述已建成的项目,仍按相关规定执行。

第十条 建设单位或个人缴纳城市基础设施配套费后,供水、供气、供热等专营及其他单位不得再以城市基础设施配套费或专项配套费的名义收取费用。

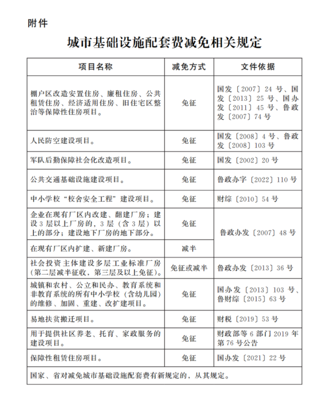
第十一条 城市基础设施配套费减免政策严格按照国家、省有关规定执行,具体减免政策详见附件。

第十二条 各级住房城乡建设部门在收缴城市基础设施配套费时,向缴款人开具省财政厅统一监制的山东省财政票据(电子),相关收入通过山东省非税收入征收和财政票据信息管理系统全额缴入同级国库。

第十三条 经批准执行城市基础设施配套费减免政策的建设项目,改变原批准用途的,按照现行标准补缴城市基础设施配套费。

第十四条 实际建筑面积与已缴费面积不相符的建设项目,在竣工验收前,根据实际建筑面积,对已缴纳的城市基础设施配套费进行清算,多退少补。

第十五条 城市基础设施配套费入库后需要退库的,按照财政部门有关退库管理规定,由住房城乡建设部门审核后,向财政部门提出申请办理。

第十六条 城市基础设施配套费纳入财政预算,统筹安排使用。相关职能部门负责提出城市基础设施配套费收支预算建议,财政部门审核编制城市基础设施配套费年度收支预算,按程序报同级人民代表大会审查批准后执行。

第十七条 财政、审计、住房城乡建设等部门应当按照各自职责加强对城市基础设施配套费征收、使用和管理的监督检查。对违反规定擅自减免、截留、挤占、挪用城市基础设施配套费的,按照《中华人民共和国预算法》及《财政违法行为处罚处分条例》(国务院令第427号)等相关规定处理。

第十八条 本办法自2024年1月1日起施行,有效期至2028年12月31日。其他相关规定与本办法不一致的,以本办法为准。

 

附件:城市基础设施配套费减免相关规定

image.png

二维码
山东三鑫房地产不动产资产评估咨询有限公司 手机:13475968596 电话:0531-86129898 邮箱:sx_fdc@sina.com 地址:山东省济南市泺源大街229号金龙大厦主楼18E室
Copyright © 2025 山东三鑫房地产不动产资产评估咨询有限公司 版权所有  鲁ICP备09051543号  XML地图